Publication Workflow
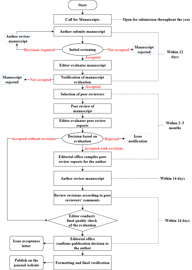
The process of accepting and publishing an academic article or research paper in the NIDA Case Research Journal through the online journal system consists of the following steps

The process of accepting and publishing an academic article or research paper in the NIDA Case Research Journal through the online journal system consists of the following steps
